Raveen Sumanasekera
Home
Home
Java
Solar Inverter
Embedded
GNU Radio and Python
About
Wednesday, February 8, 2017
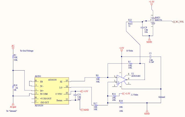
PCB Schematic for AC Voltage Sensor
AC Voltage Sensor Isolator and Offset Circuit with LP Filter
No comments:
Post a Comment
Newer Post
Older Post
Home
Subscribe to:
Post Comments (Atom)
No comments:
Post a Comment